5 Best AI Gateways in 2026
TL;DR
AI gateways have evolved from optional infrastructure to mission-critical systems as organizations manage multiple LLM providers at scale. This guide analyzes the five leading AI gateways in 2026:
- Bifrost by Maxim AI: Industry-leading performance with 11 microseconds overhead at 5,000 RPS, zero-config deployment, and enterprise-grade features integrated into a comprehensive AI quality platform
- Helicone: Rust-based gateway emphasizing observability and cost tracking with 8ms P50 latency
- Portkey: Enterprise governance platform with advanced routing and compliance controls
- LiteLLM: Extensive provider support across 100+ models with Python SDK flexibility
- OpenRouter: Managed simplicity with access to hundreds of models through unified billing
Bottom Line: Bifrost delivers 50× faster performance than Python-based alternatives while providing zero-configuration deployment, automatic failover, semantic caching, and seamless integration with Maxim's end-to-end AI platform. For teams building production AI applications at scale, Bifrost's combination of speed, reliability, and comprehensive observability provides the shortest path to dependable AI infrastructure.
Why AI Gateways Are Mission-Critical in 2026
Building AI applications in 2026 means managing complexity that didn't exist two years ago. Your team tests Claude for coding tasks, OpenAI for conversational AI, and Google Gemini for vision capabilities. One provider offers the best price while another delivers the lowest latency. A third supports multimodal features your application requires.
Without proper infrastructure, this multi-provider reality becomes a nightmare. Engineers hardcode different API formats into applications. When one provider experiences an outage, your entire service fails. You lack visibility into spending across providers. Switching providers requires rewriting code. Observability fragments across multiple vendor dashboards.
The cost of managing LLM providers directly compounds quickly:
Provider Lock-in Risks
Applications tightly coupled to a single provider's API format face massive rewriting costs when switching becomes necessary. As enterprise LLM spending surges past $8.4 billion, vendor dependencies create strategic vulnerabilities.
Reliability Blind Spots
When your chosen provider experiences downtime (and all providers do), applications relying on direct integration fail immediately. No automatic failover means manual intervention during outages, translating user-facing incidents into revenue loss.
Cost Management Challenges
Without centralized visibility, teams discover spending only through monthly bills. Rate limits trigger unexpectedly. Budget overruns happen silently. Organizations report 30-50% unnecessary costs from inefficient provider usage patterns.
Observability Fragmentation
Each provider offers different monitoring dashboards, log formats, and metric structures. Correlating performance across providers becomes manual detective work. Comprehensive observability requires stitching together disparate data sources.
Development Velocity Bottlenecks
Testing new providers means integrating new SDKs, learning different authentication patterns, and adapting to varying response formats. Experimentation slows dramatically when each provider change requires significant engineering effort.
This is the problem AI gateways solve. A properly designed gateway sits between applications and LLM providers, presenting a unified interface while handling provider differences, failures, and optimization opportunities transparently.
Platform Comparison at a Glance
| Gateway | Performance | Key Strength | Deployment | Best For |
|---|---|---|---|---|
| Bifrost | 11µs overhead @ 5K RPS | Zero-config, comprehensive platform integration | Local/Cloud/VPC | Production AI at scale |
| Helicone | 8ms P50 latency | Rust-based observability | Self-hosted/Cloud | Cost tracking focus |
| Portkey | Not disclosed | Enterprise governance | Managed | Compliance requirements |
| LiteLLM | Python overhead | 100+ model support | Self-hosted/Cloud | Rapid prototyping |
| OpenRouter | Variable | Managed simplicity | Cloud only | Quick experimentation |
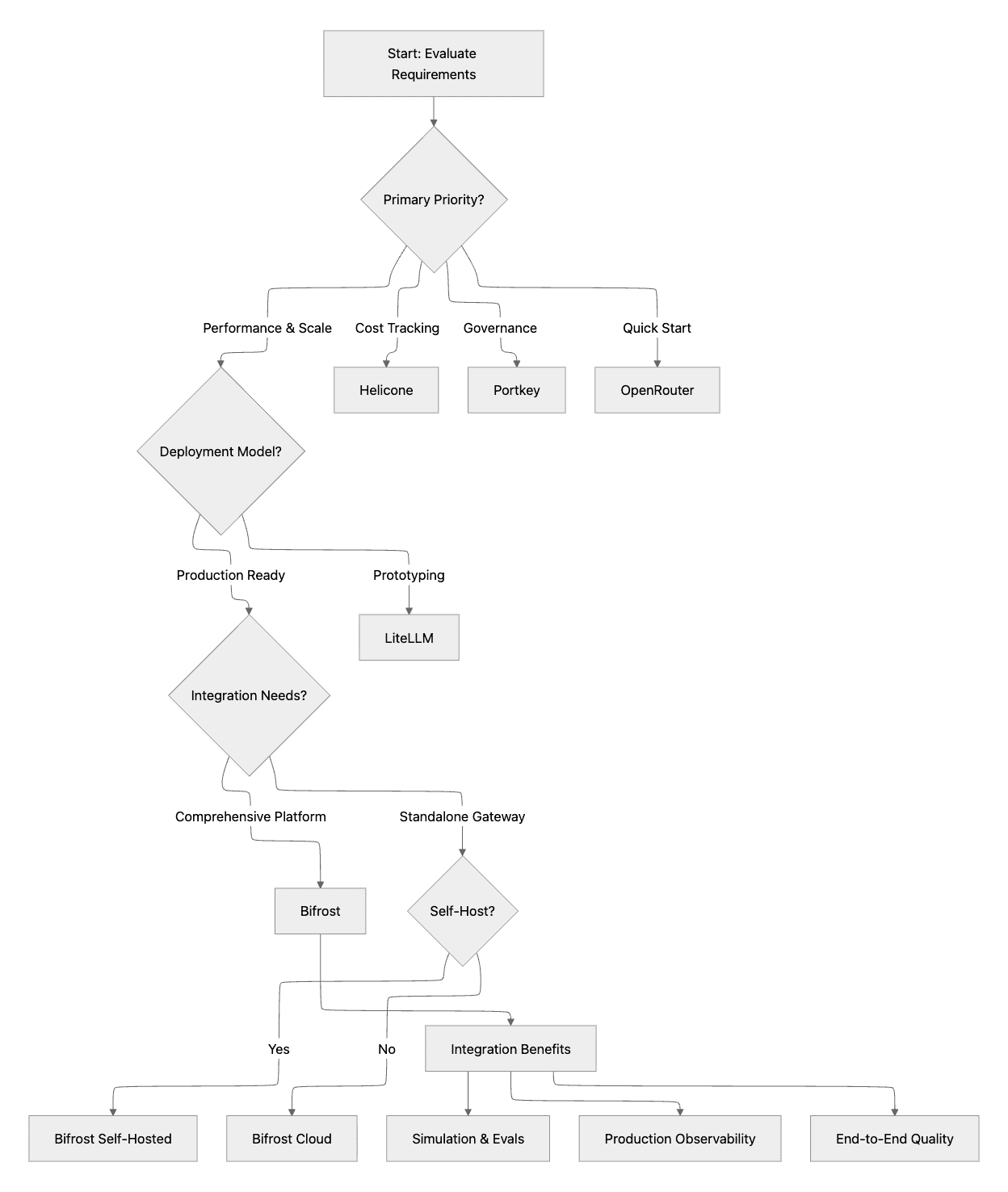
Decision Framework: Choosing Your Gateway

1. Bifrost by Maxim AI: Performance Meets Comprehensive Platform
Bifrost represents the current state of the art in AI gateway infrastructure, delivering industry-leading performance while integrating seamlessly into Maxim's comprehensive AI quality platform. Unlike standalone gateways that solve only routing and failover, Bifrost connects gateway functionality to experimentation, simulation, evaluation, and production observability in a unified workflow.
Unmatched Performance at Scale
Bifrost achieves 11 microseconds of overhead per request at 5,000 RPS, delivering 50× faster performance than Python-based alternatives. This performance advantage matters critically in production environments serving millions of requests daily. Benchmarked on standard t3.xlarge instances, Bifrost maintains single-digit microsecond latency even under sustained high-volume traffic.
The performance gains stem from architectural decisions prioritizing zero-overhead abstraction. While competitors introduce significant latency through heavy middleware layers, Bifrost implements a lightweight proxy design that adds minimal processing between applications and providers.
Zero-Configuration Deployment
Most gateways require extensive configuration before handling first requests. Bifrost takes the opposite approach with zero-config startup that gets teams operational in seconds:
npx @maximai/bifrost
This single command launches a fully functional gateway with dynamic provider configuration. Add provider API keys through the web UI, configuration API, or environment variables. No YAML files. No complex setup. Production-ready infrastructure in under a minute.
For enterprise deployments, Bifrost supports VPC installation, Kubernetes orchestration, and Docker containerization without sacrificing deployment simplicity.
Drop-in Replacement Architecture
Bifrost provides an OpenAI-compatible API that works as a drop-in replacement for OpenAI, Anthropic, and Google GenAI SDKs. Migration typically requires changing a single line of code:
# Before
client = OpenAI(api_key="sk-...")
# After
client = OpenAI(
base_url="<http://localhost:3000/v1>",
api_key="your-bifrost-key"
)
This unified interface abstracts away provider differences while maintaining complete feature compatibility. Teams access 12+ providers (OpenAI, Anthropic, AWS Bedrock, Google Vertex, Azure OpenAI, Cohere, Mistral, Ollama, Groq, and more) through consistent API calls.
Enterprise-Grade Reliability
Production AI applications demand reliability that direct provider integration cannot deliver. Bifrost implements multiple layers of fault tolerance:
Automatic Failover
Weighted key selection and adaptive load balancing detect provider throttling or failures and automatically route requests to healthy alternatives. When one provider experiences issues, traffic shifts seamlessly to backup providers without application changes.
Intelligent Load Distribution
Distribute requests across multiple API keys from the same provider to maximize throughput. Bifrost monitors key health, respects rate limits, and balances load intelligently to prevent quota exhaustion.
Circuit Breaking
Failed providers enter circuit breaker states, preventing cascading failures. Bifrost periodically tests recovering providers before restoring full traffic, ensuring stability during partial outages.
Cost Optimization Through Semantic Caching
Semantic caching represents one of Bifrost's most powerful cost optimization features. Unlike simple string-matching caches, semantic caching understands when different queries have similar meaning and returns cached responses when appropriate.
For applications with repetitive query patterns (customer support, documentation Q&A, common research questions), semantic caching reduces API costs by 60-85% while improving response latency. The cache automatically manages TTL, eviction policies, and similarity thresholds.
Advanced Capabilities
Model Context Protocol (MCP) Support
MCP integration enables AI models to use external tools, including filesystem access, web search, and database queries. Bifrost's MCP support allows building sophisticated agentic systems that interact with external resources securely.
Hierarchical Budget Management
Governance features include virtual keys with hierarchical budgets. Create team-level, customer-level, or project-level budgets that cascade through organizational structures. Track usage in real-time and enforce hard limits, preventing overruns.
Enterprise Security
SSO integration with Google and GitHub, HashiCorp Vault support for secure key management, and comprehensive audit trails satisfy enterprise security requirements.
Comprehensive Observability
Native Prometheus metrics, distributed tracing with OpenTelemetry, and detailed logging provide complete visibility into gateway operations. Monitor cache hit rates, provider latency distributions, error rates, and cost analytics through integrated dashboards.
Integration with Maxim's AI Quality Platform
Bifrost's most significant advantage comes through integration with Maxim's end-to-end platform. While standalone gateways solve routing and failover, Bifrost connects to:
Pre-Release Quality Assurance
Use Maxim's simulation capabilities to test AI applications across hundreds of scenarios before production deployment. Bifrost's telemetry feeds directly into simulation workflows, enabling comprehensive quality evaluation.
Systematic Evaluation
Access Maxim's evaluation framework for machine and human evaluations. Run automated quality checks on gateway traffic using custom evaluators, LLM-as-a-judge metrics, and deterministic rules.
Production Observability
Maxim's observability suite provides real-time monitoring, alerting, and debugging for production traffic flowing through Bifrost. Distributed tracing, custom dashboards, and automated quality checks create closed-loop feedback between gateway operations and application quality.
This integration enables workflows impossible with standalone gateways. Teams deploy AI agents 5× faster through systematic quality improvement spanning experimentation, evaluation, and production monitoring.
Proven at Scale
Organizations across industries rely on Bifrost for production AI infrastructure. Clinc uses Bifrost to power conversational banking applications serving millions of users. Thoughtful leverages Bifrost's reliability for healthcare automation workflows where downtime impacts patient care. Atomicwork scales enterprise support through Bifrost's multi-provider capabilities.
Getting Started
Explore Bifrost documentation for detailed implementation guides, or request a Maxim demo to see how Bifrost integrates into comprehensive AI quality workflows.
2. Helicone: Rust-Based Observability Gateway
Helicone delivers a Rust-based gateway emphasizing observability and cost tracking. The platform achieves 8ms P50 latency through its Rust implementation and provides native integration with Helicone's LLM observability tools.
Key Features: Redis-based semantic caching with 95% cost reduction potential, multi-level rate limiting across users and teams, health-aware routing with circuit breaking, regional load balancing, and comprehensive cost tracking dashboards.
Best For: Teams prioritizing detailed cost analytics and observability insights, organizations comfortable with self-hosted infrastructure management, and applications where 8ms latency meets performance requirements.
Limitations: Performance lags Bifrost's 11 microsecond overhead by 700×. Observability features operate independently from broader AI quality workflows, creating fragmented tooling.
3. Portkey: Enterprise Governance Platform
Portkey focuses on enterprise governance and compliance requirements with advanced routing, audit trails, and policy enforcement. The platform targets regulated industries requiring strict access controls and comprehensive audit capabilities.
Key Features: Multi-tenant isolation, role-based access control (RBAC), compliance audit trails, advanced routing with fallback strategies, and enterprise SLA guarantees.
Best For: Organizations in regulated industries (finance, healthcare, government) requiring compliance documentation, enterprises with complex multi-tenant requirements, and teams where governance takes precedence over raw performance.
Limitations: Performance benchmarks not publicly disclosed. Governance focus adds complexity for teams with simpler requirements. Higher pricing reflects enterprise positioning.
4. LiteLLM: Extensive Provider Support
LiteLLM provides both a proxy server and a Python SDK supporting 100+ language models. The platform's strength lies in the breadth of provider support and rapid integration through familiar Python patterns.
Key Features: Support for 100+ models across major providers, Python SDK with familiar syntax, retry and fallback logic, cost tracking and budgeting, exception handling mapping to OpenAI types, and integration with popular observability tools (Langfuse, Helicone, PromptLayer).
Best For: Engineering teams building custom LLM infrastructure in Python, organizations requiring support for niche or custom model providers, and rapid prototyping workflows where Python overhead is acceptable.
Limitations: Python implementation introduces significant latency compared to compiled alternatives. Performance degrades under high request volumes. Requires more infrastructure management than zero-config alternatives.
5. OpenRouter: Managed Simplicity
OpenRouter offers a fully managed gateway providing access to hundreds of AI models through a unified endpoint with passthrough billing. The platform prioritizes quick setup and user-friendly interfaces over advanced features.
Key Features: Web UI for direct model interaction without coding, access to hundreds of models through unified API, centralized billing across providers, automatic failovers during outages, and sub-5-minute setup time.
Best For: Non-technical stakeholders requiring direct model access, teams prioritizing rapid experimentation over production features, and organizations wanting managed simplicity without infrastructure responsibilities.
Limitations: Managed-only deployment limits control and customization. Performance varies based on provider routing decisions. Limited governance features for enterprise requirements.
Selection Criteria: Making the Right Choice
Choosing the optimal AI gateway depends on five critical factors that determine long-term success:
Performance Requirements
For production applications serving high request volumes, performance directly impacts user experience and infrastructure costs. Bifrost's 11-microsecond overhead enables handling millions of daily requests on modest infrastructure. Python-based alternatives requiring milliseconds per request demand significantly more compute resources at scale.
Calculate performance impact realistically. An application serving 100 requests per second with 8ms gateway overhead spends 800ms per second just in gateway processing. Bifrost reduces this to 1.1ms, recovering 798ms of processing time. At scale, this difference translates to substantial cost savings and improved user experience.
Deployment Flexibility
Self-hosted deployment requirements stem from data sovereignty regulations, security policies, or compliance frameworks. Organizations in regulated industries often cannot route traffic through third-party infrastructure. Bifrost supports flexible deployment models including local development, cloud hosting, and VPC installation without feature compromise.
Managed services reduce operational overhead but require trusting third-party infrastructure. Evaluate whether managed deployment satisfies security and compliance requirements before committing.
Integration Ecosystem
Standalone gateways solve routing and failover but leave gaps in comprehensive AI quality management. Teams then assemble separate tools for experimentation, evaluation, and observability, creating integration overhead and fragmented workflows.
Bifrost's integration with Maxim's comprehensive platform provides experimentation, simulation, evaluation, and observability in a unified workflow. This integration enables systematic quality improvement, impossible with disconnected tools. Research shows that integrated platforms accelerate deployment velocity by 5× compared to point solutions.
Enterprise Requirements
Organizations with sophisticated governance needs require features beyond basic routing. Budget controls prevent runaway spending. Audit trails satisfy compliance obligations. RBAC ensures appropriate access levels. SSO integration simplifies user management.
Bifrost delivers enterprise-grade governance including hierarchical budgets, virtual keys, comprehensive logging, and SSO support. These capabilities ship standard rather than requiring enterprise add-ons.
Quality and Reliability Standards
Production AI applications where failures impact revenue or user satisfaction demand rigorous reliability infrastructure. Automatic failover, load balancing, and circuit breaking prevent provider outages from becoming application failures.
Beyond uptime, comprehensive quality requires connecting gateway operations to evaluation and monitoring workflows. Bifrost's integration with Maxim's observability capabilities enables tracking quality metrics, identifying regressions, and improving applications systematically based on production data.
Implementation Best Practices
Successfully deploying AI gateway infrastructure requires strategic planning beyond vendor selection:
Start Small, Scale Systematically
Begin with a single application or use case rather than organization-wide rollout. Validate performance characteristics, confirm integration patterns, and build operational expertise before expanding. Bifrost's zero-config deployment enables prototyping locally before committing to production infrastructure.
Establish Baseline Metrics
Before implementing gateway infrastructure, measure current state: direct provider latency, error rates, monthly costs, and deployment frequency. Baseline metrics enable demonstrating ROI and identifying optimization opportunities. Track metrics that matter to your business, not just vanity numbers.
Plan Migration Strategically
For applications with existing direct provider integration, plan migration incrementally. Bifrost's drop-in replacement architecture enables gradual migration starting with non-critical workloads. Validate behavior at each stage before expanding scope.
Leverage Semantic Caching Intelligently
Semantic caching delivers massive cost reductions but requires thoughtful configuration. Analyze query patterns to identify cacheable requests. Set appropriate similarity thresholds, balancing cost savings against response relevance. Monitor cache hit rates and adjust configurations based on production behavior.
Integrate Observability From Day One
Gateway deployment without proper observability creates new blind spots. Configure Prometheus metrics, distributed tracing, and logging before serving production traffic. Establish alerting for error rates, latency anomalies, and budget thresholds.
For teams using Maxim, enable comprehensive observability integration connecting gateway telemetry to quality evaluation, production monitoring, and continuous improvement workflows.
The Future of AI Gateway Infrastructure
The AI gateway landscape continues evolving rapidly as applications grow more sophisticated:
Multi-Agent Orchestration
Modern AI applications increasingly deploy specialized agents collaborating on complex tasks. Gateway infrastructure must support agent-to-agent communication patterns, tool usage coordination, and multi-step reasoning workflows. Bifrost's MCP support provides infrastructure for sophisticated agent systems requiring external tool access.
Real-Time Quality Monitoring
Gateway infrastructure evolves from passive routing to active quality management. Advanced systems detect degrading response quality, compare actual outputs against expected patterns, and trigger automatic remediation. Integration between gateway operations and evaluation frameworks enables continuous quality improvement based on production traffic.
Cost Optimization Intelligence
As AI spending continues growing, intelligent cost optimization becomes critical. Future gateways will automatically route requests to optimal providers based on performance requirements, current pricing, and quality thresholds. Semantic caching evolves to understand context and user intent more precisely.
Governance and Compliance
Enterprise AI deployments face increasing regulatory requirements around transparency, auditability, and data protection. Gateway infrastructure must provide comprehensive audit trails, policy enforcement, and compliance reporting satisfying frameworks like GDPR, HIPAA, and SOC 2. Bifrost's enterprise features address these requirements natively.
Further Reading
Conclusion
AI gateways have evolved from optional infrastructure components to mission-critical systems as organizations deploy production AI applications at scale. The gateway you choose impacts performance, reliability, cost efficiency, and development velocity fundamentally.
Bifrost by Maxim AI leads the market through unmatched performance (11 microseconds overhead at 5,000 RPS), zero-configuration deployment, and seamless integration into a comprehensive AI quality platform. Organizations like Clinc, Thoughtful, and Atomicwork rely on Bifrost for production AI infrastructure serving millions of users.
Beyond performance advantages, Bifrost's integration with Maxim's simulation, evaluation, and observability capabilities enables workflows impossible with standalone gateways. Teams accelerate deployment cycles while maintaining rigorous quality standards through systematic improvement spanning pre-release testing to production monitoring.
For teams building production AI applications at scale, Bifrost delivers the shortest path to reliable, performant, cost-efficient infrastructure. The combination of industry-leading performance, zero-config simplicity, and comprehensive platform integration creates sustainable competitive advantage in rapidly evolving AI markets.
Explore Bifrost documentation to get started, or request a Maxim demo to see how gateway infrastructure integrates into end-to-end AI quality workflows.